Schulabsentismus kann weder von der Schule, den Eltern noch der Schulpsychologie allein gelöst werden. Es erfordert stets ein rasches, koordiniertes und vor allem systemisches Vorgehen, das alle Beteiligten einbezieht.
Je länger ich mich mit dem Phänomen Schulabsentismus beschäftigt habe, desto klarer hat sich für mich herauskristallisiert, dass Schulabsentismus nur mit einer systemischen Vorgehensweise begegnet werden kann. Die Ursachen sind selten eindeutig nur im Elternhaus oder in der Schule zu verorten. Deshalb sind Schuldzuweisungen weder angebracht noch hilfreich, sondern sogar kontraproduktiv. Wie man präventiv wirksame Strukturen aufbaut, wie man interveniert und was das Phänomen grundsätzlich ausmacht, sind die Themen der hier veröffentlichten Grundlagenpapiere.
Weiterbildungen
Weiterbildungen zum Thema gibt es hier: Schulabsentismus
Podcasts
2025: Schuelfrey – Schulabsentismus – LIVE im Volkshaus Zürich mit Stephan Kälin (Spotify)
2025: Schuelfrey – Was tun bei Schulabsentismus? (Spotify)
Fernsehbeiträge
2025: SRF, News vom 3.4.2025. „Schulabsentismus – Angst, Stress, Druck: Wenn Kinder nicht mehr zur Schule gehen.“ (Link/PDF)
2025: SRF, Rundschau vom 2.4.2025. „Stress, Druck, Angst – Wenn Kinder nicht mehr zur Schule gehen.“ (Stream/MP4)
Grundlagenpapiere
Alle hier zur Verfügung gestellten Unterlagen dürfen von interessierten Fachpersonen (ohne Änderung und mit Nennung des Autors) verwendet werden. Falls Sie den Ablauf an Ihre Schule anpassen möchten, steht dafür auch die Visio-Datei zur Verfügung. Bei Anpassung jedoch bitte mit Hinweis auf den originalen Autor.
Leitfaden Schulabsentismus: Download (weiter unten in Volltext)
Leitfaden Intervention: Download
Reflexionsimpulse: Download
Ablaufschema im Format A3: Download
Ablaufschema (Arbeitsgrundlage für Visio): Download
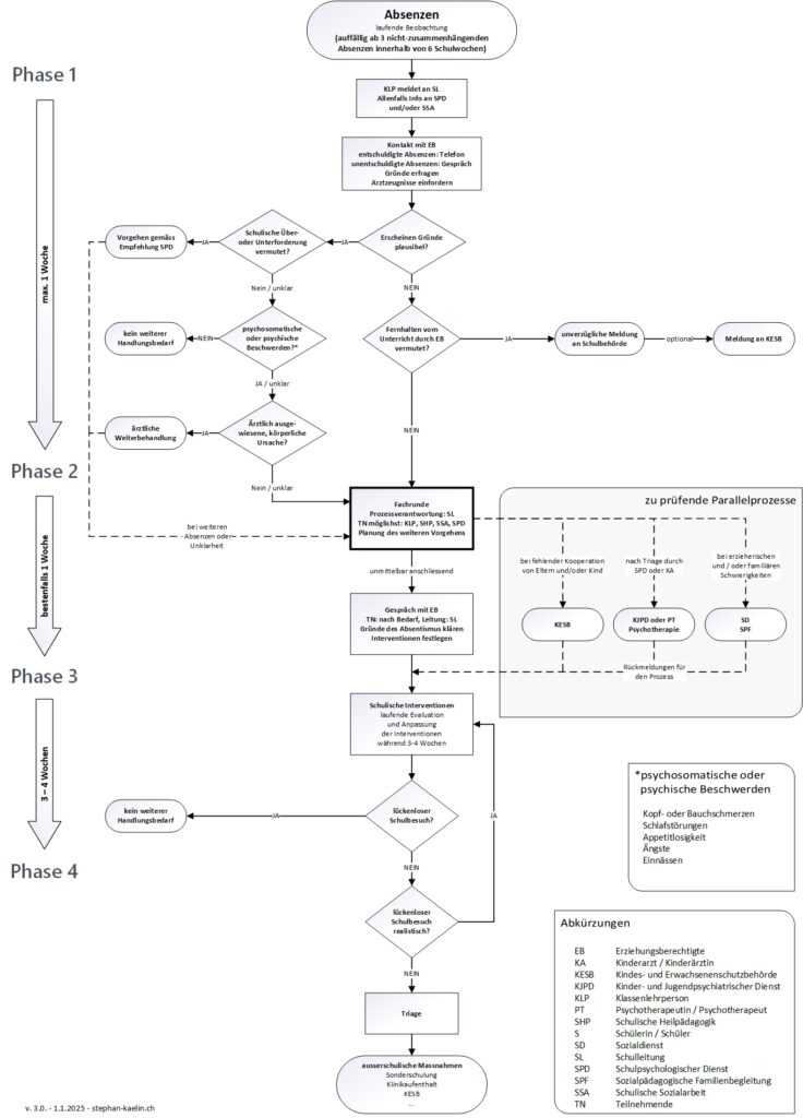
Dieses Ablaufschema stellt eine Zusammenstellung verschiedener Abläufe von verschiedenen Kantonen dar. Unter anderem sind die Abläufe der Kantone Glarus, Schwyz und St. Gallen, sowie Informationen des Kantons Zürich in die Erstellung der Graphik eingeflossen. Sie wurde nach der Absentismustagung der sifg im November 2024 nochmals massiv überarbeitet.
SCHULABSENTISMUS – EIN LEITFADEN
1. Ausgangslage
Schulabsentismus, also das Fernbleiben vom Unterricht, stellt in verschiedenen Kantonen ein immer grösser werdendes Problem dar. Wenngleich aktuelle Zahlen fehlen, lassen Rückmeldungen aus den Schulen den Schluss zu, dass in den vergangenen Jahren eine klare Zunahme von Schülerinnen und Schülern zu verzeichnen ist, die der Schule fernbleiben, d.h. schulabsentes Verhalten zeigen. Untersuchungen von STAMM et al. (2009) weisen darauf hin, dass Absentismus weitaus häufiger vorkommt, als dies gemeinhin wahrgenommen wird. Die Erfahrungen der Schulpsychologischen Dienste lassen ausserdem vermuten, dass das Bewusstsein für die vielfach gravierenden Auswirkungen von Schulabsentismus weder bei den Fachpersonen der Schule noch bei den Erziehungsberechtigten genügend geschärft ist. Dies ist unter Umständen auch eine Erklärung für den bisweilen sorglosen Umgang mit Absenzen. Als Resultat erfolgen Interventionen oft zu spät und werden zu wenig koordiniert oder zu wenig konsequent umgesetzt. Die Folgen können langanhaltende, überaus belastende Situationen für das betroffene Kind, für dessen Familie und für die Klassenlehr- und Fachpersonen der Schulen sein.
Schulabsentismus wird im Alltag oft mit Schulschwänzen gleichgesetzt. Dies ist jedoch nicht korrekt. Die Definition Schulabsentismus beinhaltet jegliches Fernbleiben vom Unterricht, ungeachtet der dafür vorhandenen Gründe. Für das Verständnis der Problematik und für eine zielgerichtete Vorgehensweise ist eine weitere Differenzierung des Begriffs notwendig. Damit wird auch deutlich, dass Absentismus nicht nur Schülerinnen und Schüler der Oberstufe betrifft, sondern bereits im Kindergarten und der Primarschule auftritt.
Der vorliegende Leitfaden soll das Phänomen schulabsenten Verhaltens (des Fernbleibens vom Unterricht) genauer erläutern und gleichzeitig als Handlungsempfehlung für alle beteiligten Personen dienen. Mir ist bewusst, dass die in diesem Leitfaden abgebildeten Strukturen nicht auf alle Gemeinden zutreffen. Mir ist es ein primäres Anliegen, Erziehungsberechtigte sowie jegliche Lehr- und Fachpersonen für das Thema zu sensibilisieren und eine Grundlage an Informationen und Abläufen zur Verfügung zu stellen, welche an die kommunalen Strukturen angepasst werden können.
2. Grundsätze
Die drei grundsätzlichen Ziele dieses Leitfadens sind:
- Sensibilisierung für das Thema Schulabsentismus
- Frühzeitige Erkennung von möglichem Schulabsentismus
- Durchführung koordinierter und konsequent angewendeter Interventionen und Massnahmen
2.1. Rechtsgrundlagen
Die Rechtsgrundlagen bezüglich der Schulpflicht sind kantonal geregelt. Es gilt in der Schweiz eine generelle Schulpflicht. In den meisten Kantonen sind mindestens die Erziehungsberechtigten, in anderen Kantonen auch die Schulen verpflichtet, alles dafür zu tun, dass das Kind die Schule regelmässig besucht. Weitere gesetzliche Regelungen betreffen die Absenzen sowie die Grundlagen für Dispensationen. Einzelne Kantone sehen im Gesetz auch Strafbestimmungen vor, wenn die Erziehungsberechtigten nicht dafür sorgen, dass ihr Kind regelmässig am Unterricht teilnimmt.
Schulabsentes Verhalten stellt in diesem Sinne von Seiten der Erziehungsberechtigten als auch von Seiten der Schülerin oder des Schülers eigentlich eine Verletzung der Schulpflicht dar.
2.2. Definition und grundsätzliche Überlegungen
Schulabsentismus beinhaltet weit mehr als «Schulschwänzen». Als Absentismus bezeichnet man jegliches Fernbleiben vom Unterricht. Weil dabei Vermeidungsverhalten eine zentrale Rolle einnimmt, schlagen KNOLLMANN & REISSNER (2022) vor, von schulvermeidendem Verhalten zu sprechen. Mit dieser Definition wird auch klar, dass jegliches Fernbleiben eine aktive Tätigkeit darstellt. Die Ursachen für das Fernbleiben sind vielfältig. Sie werden weiter unten ausführlicher dargelegt. Eine zusätzliche Form von Absentismus, welche in dieser Definition nicht abgebildet ist, stellt das Fernhalten vom Unterricht durch Erziehungsberechtigte dar. Dabei ist das Kind zwar abwesend, aber nicht aus vermeidenden Gründen, sondern weil es durch die Erziehungsberechtigten bewusst zu Hause behalten und somit am Schulbesuch gehindert wird.
KNOLLMANN & REISSNER (2022) zitieren in ihrem Artikel mehrere Studien, die aufzeigen, dass zwischen Absentismus und diversen Störungsbildern signifikante Zusammenhänge bestehen. Dazu gehören Angststörungen, selbstverletzendes Verhalten, Depression, Übergewicht, Substanzkonsum und Suizidalität. Aus diesen Gründen ist auch der Prävention ein hoher Stellenwert einzuräumen.
2.3. Genereller Umgang mit Absenzen
Das lückenlose Monitoring von Absenzen stellt eine unabdingbare Voraussetzung für die Früherkennung von Schulabsentismus dar. Dabei wird auch das Fehlen während einzelner Lektionen als Absenz definiert. Praktische Erfahrungen anderer Kantone zeigen, dass eine möglichst frühe Klärung der Sachlage eine wichtige Gelingensbedingung dafür darstellt, chronifizierte Verläufe zu verhindern und rechtzeitig zu intervenieren. Es hat sich in der Praxis deshalb folgender Grundsatz bewährt:
Wenn ein Kind in den letzten sechs Wochen mehr als drei nicht zusammenhängende Absenzen aufweist, egal ob entschuldigt oder nicht, sind weitere Abklärungen zu treffen.
Durch die Umsetzung dieses Grundsatzes werden sowohl Erziehungsberechtige wie auch Klassenlehr- und Fachpersonen für die Tatsache sensibilisiert, dass bereits wenige Absenzen zu problematischen Situationen führen können. Ausserdem besteht dadurch die Möglichkeit, frühzeitig weitere Fachstellen wie die schulische Sozialarbeit (SSA), den Schulpsychologischen Dienst (SPD) oder die Kinder- und Jugendpsychiatrie (KJPD) einzubeziehen.
Kinder werden zu oft über längere Zeit krankgeschrieben und vom Unterricht dispensiert, ohne dass begleitende Massnahmen getroffen werden. Nimmt ein Kind über einen längeren Zeitraum nicht am Unterricht teil, sind eine fachliche Einordnung und Begleitung unumgänglich. Dabei spielt es keine Rolle, welche Art von Gründen vorliegt. Eine längere Abwesenheit vom Unterricht erhöht in jedem Fall die Gefahr, dass bei der Wiederaufnahme des Schulbesuchs Probleme auftreten.
Das Einfordern eines lückenlosen Schulbesuchs und die kritische Prüfung auch entschuldigter Absenzen bilden wichtige Pfeiler der Prävention. Diese Pflicht obliegt den Verantwortlichen der Schule, in erster Instanz der Klassenlehrperson.
2.4. Kooperation zwischen Schule und Erziehungsberechtigten
Die Erziehungsberechtigten sind verpflichtet, ihre Kinder zum Schulbesuch anzuhalten. Eine ähnlich verpflichtende Vorgabe für die Schule ist nicht in allen Kantonen vorhanden. Daraus abzuleiten, die Erziehungsberechtigten seien für die Lösung von Schulabsentismus alleine oder hauptsächlich zuständig, führt jedoch nicht zum Ziel. SÄLZER (2009) weist in ihrer Studie nach, dass bei absentem Verhalten sowohl der Schule als auch dem familiären Umfeld wichtige Rollen zukommen. Die Bedeutung des familiären Umfeldes wird durch das Fazit der Untersuchung verdeutlicht: «Die Einstellung gegenüber der Schule, die ein Kind vom Elternhaus mitbekommt, scheint demnach ein wichtiger Schlüsselfaktor zur Prävention von massivem Absentismus zu sein» (ebd., S. 637). Dieser Befund unterstreicht die Bedeutung einer gemeinsamen und abgestimmten Vorgehensweise von Schule und Erziehungsberechtigten. Gleichzeitig gilt es, die Erziehungsberechtigten darauf hinzuweisen, dass Absentismus ohne deren Mitarbeit nicht gelöst werden kann. Die Reaktion der Erziehungsberechtigten auf absentes Verhalten, auch das zeigt SÄLZER (2009) auf, spielt dabei eine äusserst entscheidende Rolle. Insbesondere bei bereits vorhandenem Absentismus ist es unumgänglich, dass Erziehungsberechtigte gemeinsam mit der Schule und Fachpersonen ein Vorgehen festlegen, um dem Absentismus entgegenzutreten. Das ist jedoch je nach Ausgangslage eine Gratwanderung zwischen Einfordern (z.B. erzieherischer Massnahmen oder der ärztlichen Atteste) und Unterstützung (z.B. Beratung der Erziehungsberechtigten oder des Kindes). Die Kooperation ist in jedem Fall einer Konfrontation vorzuziehen. Verhalten sich Erziehungsberechtigte jedoch nur scheinbar oder gar nicht kooperativ, ist es ratsam, die Situation schnell zu eskalieren (d.h. Einbezug der Schulleiterin, des Schulleiters, der Rektorin, des Rektors oder der Schulpräsidentin, des Schulpräsidenten).
3. Entstehung und Arten von Schulabsentismus

Schulabsentismus entsteht laut RICKING (2006) aus einem Zusammenspiel verschiedener Bedingungen. Bedingungen im Primärmilieu können in Kombination mit gewissen schulischen Bedingungen zu Schulaversion führen (Abb. 1). Diese wiederum begünstigt die Entstehung des Kreises aus Schulbesuch und Schulabsentismus. Ob die Situation schlussendlich im Dropout, also dem endgültigen Verlassen der Schule, endet, hängt von den Push- und den Pull-Faktoren ab. Push-Faktoren stossen das Kind von der Schule weg, während es Pull-Faktoren aus der Schule ziehen.
RICKING &ALBERS (2019) definieren drei mögliche Arten von Schulabsentismus: Schulschwänzen, angstbedingtes Meidungsverhalten (Schulangst und Schulphobie) und Zurückhalten.
3.1. Generelle Abgrenzung der Phänomene
Die einzelnen Arten von Absentismus sind nicht immer leicht auseinanderzuhalten. Die Beilage «Reflexionsimpulse Schulabsentismus» zeigt auf, wie die einzelnen Erscheinungsformen anhand von Schlüsselfragen voneinander zu unterscheiden sind. Diese Fragen können gleichzeitig als Struktur für ein erstes klärendes Gespräch mit den Erziehungsberechtigten dienen.
3.2. Schulphobie
Laut RICKING & ALBERS (2019) ist die Schulphobie eigentlich eine Trennungsangst oder eine soziale Phobie. Dabei ist es für die Kinder schwierig, ihre Angst in Worte zu fassen. Im Vordergrund stehen eher diffuse Symptome wie Bauch- und/oder Kopfschmerzen. Arztbesuche führen meistens nicht zu nennenswerten Diagnosen oder Erklärungen. Die Symptomatik verschwindet in der schulfreien Zeit. Die Kinder zeigen deutliche Anzeichen von Erleichterung, wenn sie zu Hause bleiben können. Schaffen sie es in die Schule, sind auch da meistens keine Ängste mehr spürbar. Kinder mit Schulphobie sind sehr oft hoch lern- und leistungsmotiviert. Die Erziehungsberechtigten haben meist keine Erklärung für das Verhalten und sind in der Regel mit dem Absentismus überfordert. Das Meidungsverhalten (zu Hause bleiben) verschärft die Problematik vom ersten Tag an. Das bedeutet: Je mehr das Kind zu Hause bleibt, desto schwieriger wird der erneute Schulbesuch.
3.3. Schulangst
Die Schulangst stellt gemäss RICKING & ALBERS (2019) eine Angst vor Handlungen und/oder Personen in der Schule dar. Auslösende Faktoren können z.B. schlechte Beziehungen zwischen Schülerin, Schüler und Lehrperson sein. Auch Mobbingstrukturen oder die Angst, bei Prüfungen zu versagen, können zu Schulangst führen. Die Angst könnte in den meisten Fällen benannt werden, was aus Scham aber oft unterlassen wird. Auch bei der Schulangst stehen körperliche Symptome im Vordergrund. Arztbesuche legen jedoch wie bei der Schulphobie meist keine körperlichen Ursachen nahe. Die Symptomatik kann in schulfreien Zeiten reduziert sein, ebenso, wenn die Kinder während des Unterrichtes zu Hause bleiben. Die Erziehungsberechtigten haben für Schulangst mitunter Erklärungsansätze und fühlen sich damit weniger hilflos. Die Lern- und Leistungsmotivation der Kinder ist oft beeinträchtigt. Wie bei der Schulphobie verschärft auch bei der Schulangst das Meidungsverhalten die Problematik massiv.
3.4. Schulverweigerung/Schulschwänzen
Schulschwänzen ist im Gegensatz zu Schulphobie und Schulangst eine dissoziale Problemstellung. Das bedeutet, dass das Fehlen mit dissozialen Tendenzen einer Schülerin oder eines Schülers zu tun hat. Die Einstellung von Kindern, welche die Schule schwänzen, ist gegenüber dem Unterricht und auch gegenüber den Lehrpersonen meist von Gleichgültigkeit gezeichnet. Es besteht laut RICKING & ALBERS (2019) nur noch eine geringe Lern- und Leistungsmotivation. Nimmt das Kind am Unterricht teil, kommt es häufig zu Störungen und disziplinarischen Problemen, sowie zu Konflikten mit Mitschülerinnen und Mitschülern oder Lehrpersonen. Dies hängt damit zusammen, dass die Schule vorwiegend als Ort der sozialen Kontakte wahrgenommen wird, während kaum mehr Lernmotivation besteht. Oftmals ist bei Kindern eine Tag-Nacht-Umkehr zu beobachten. In der Nacht werden Medien konsumiert oder Games gespielt, was tagsüber zu Müdigkeit und Absenzen führt. Den Erziehungsberechtigten ist das Schulschwänzen ihres Kindes vielfach nicht bewusst. Oft merken sie dies erst, wenn die Schule Atteste oder Entschuldigungen einfordert. Umso wichtiger ist eine zeitnahe Rückmeldung an die Erziehungsberechtigten, dass ihr Kind dem Unterricht fernbleibt. Der Grundsatz, wonach bei drei nicht zusammenhängenden Absenzen innerhalb von sechs Wochen verzugslos Abklärungen zu treffen sind, ist bei vermutetem Schwänzen unbedingt einzuhalten. So ist es nicht sinnvoll, Absenzen über einen längeren Zeitraum zu «sammeln», damit man gegenüber den Erziehungsberechtigten «genug» Gründe für ein Gespräch hat.
3.5. Fernhalten/Zurückhalten/Elternbedingter Schulabsentismus
Das Fern- oder Zurückhalten stellt eine Sonderform des Schulabsentismus dar, weil das Kind die Schule besuchen möchte, von den Erziehungsberechtigten jedoch daran gehindert wird. Dazu gehören Erziehungsberechtigte, die sich beispielsweise gegen die staatliche Schulpflicht auflehnen oder aufgrund ihrer Weltanschauung der Überzeugung sind, dass ihr Kind zu Hause bleiben soll. Da in solchen Konstellationen sehr oft eine Gefährdung des Kindswohls besteht, kommen andere Massnahmen zum Tragen als bei den oben beschriebenen Arten von Absentismus.
Fernhalten kann auch darauf hinweisen, dass Kinder oder Jugendliche in einem familiären System elterliche Aufgaben übernehmen müssen (z.B. auf jüngere Geschwister aufpassen) oder, dass sich bereits eine Rollenumkehr zwischen Erziehungsberechtigten und Kind manifestiert («Parentifizierung», d.h. Kinder übernehmen beispielsweise bei einem psychisch kranken Elternteil dessen Funktion innerhalb der Familie). In diesen Fällen ist eine niederschwellige Herangehensweise auf Klassenebene in der Regel nicht zielführend. Diese Art von Absentismus sollte möglichst schnell eskaliert werden (d.h. Einbezug der Schulleiterin, des Schulleiters, der Rektorin, des Rektors oder der Schulpräsidentin, des Schulpräsidenten).
4. Früherkennung und Prävention
Ganz generell lässt sich sagen, dass die Beziehung des Kindes zur Lehrperson, die Beziehung der Kinder untereinander sowie das Klassen- und Schulhausklima einen grossen Einfluss auf schulvermeidendes Verhalten haben. Auf der Ebene des Kindes existieren zusätzlich Schutz- sowie Risikofaktoren. Schutzfaktoren wirken absentem Verhalten entgegen, während Risikofaktoren schulvermeidendes Verhalten begünstigen. Frühwarnsignale werden im ersten Moment oft nicht mit drohendem Absentismus in Verbindung gebracht. Deshalb ist der Beizug von Fachpersonen der Schulsozialarbeit, des Schulpsychologischen Dienstes oder der Psychotherapeutinnen und -therapeuten (beispielsweise KJPD) gerade im Hinblick auf präventive Aspekte sehr wichtig. Präventiv gesehen kommen dem Classroom-Management sowie der Klassenführung grosse Wichtigkeit zu. Ähnlich wie bei der Prävention von Mobbing und Bullying (Phänomene des Schikanierens) ist das Wohlbefinden und die Akzeptanz in der Klasse und im Schulhaus eine wichtige präventive Komponente. Das Ansprechen von Schwierigkeiten und deren Akzeptanz schaffen eine Atmosphäre der Sicherheit. Dies ist nicht nur präventiv wichtig, sondern spielt auch im Fall einer Rückkehr ins Klassenzimmer nach schulvermeidendem Verhalten eine grosse Rolle.
4.1. Frühwarnsignale
Wie bereits erwähnt, werden Frühwarnsignale oft nicht mit Absentismus in Verbindung gebracht. Eine genaue Analyse der Situation ist deshalb fundamental, nicht zuletzt deshalb, weil diese Signale nicht zwingend zu Absentismus führen müssen. Dabei ist der Beizug von Fachpersonen empfehlenswert. Frühwarnsignale, die nach ECHSEL et al. (2019) und nach RICKING & HAGEN (2019) auf beginnenden Schulabsentismus hindeuten können, sind:
- Aktive und passive Unterrichtsverweigerung (Störverhalten, Nichtbeteiligung, etc.)
- Psychische Probleme (Bedrücktheit, Motivationsverlust, Rückzug, etc.)
- Psychosomatische Beschwerden (Kopf-, Bauchschmerzen, Schlafprobleme, etc.)
- Soziale Probleme (Konflikte, Ausgrenzung, etc.)
- Leistungsabfall
- Zu spät zur Schule kommen
- Schwänzen von Randstunden, gezielte Lektionen fehlen, Präsenzzeit stetig verkürzen
- Sich in der Schule unwohl fühlen
- Generelle oder schulische Unlust
4.2. Schutzfaktoren
Als Schutzfaktoren bezeichnet man Bedingungen, die dem Auftreten von Schulabsentismus vorbeugen oder ihn verhindern. Nach RICKING & HAGEN (2016) sowie BENGEL et al. (2009) sind folgende Schutzfaktoren von Bedeutung:
Personale Schutzfaktoren
- Durchschnittliche oder überdurchschnittliche Intelligenz
- Gute Sprachentwicklung
- Gute schulische Leistungen
- Internale Kontrollüberzeugung
- Hohe Selbstwirksamkeitserwartung
- Gute Selbstregulation und gute Selbstkontrolle
- Aktive und problembezogene Bewältigungsstrategien
- Realistische Selbsteinschätzung und gute Zielorientierung
- Soziale Kompetenz
Familiäre Schutzfaktoren
- Familiäre Stabilität mit Routinen, Strukturen und Abläufen
- Sichere Bindung und positive Beziehung zu mindestens einem Elternteil
- Autoritativer, wertschätzender Erziehungsstil mit Regeln und adäquaten Grenzen
- Gute Qualität der elterlichen Beziehung (auch nach Trennung oder Scheidung)
- Positive Geschwisterbeziehung
Soziale Schutzfaktoren
- Positive Beziehung zu Lehrpersonen
- Positives Schulklima und guter Zusammenhalt in der Klasse
- Soziale Unterstützung
- Positive Beziehung zu mindestens einer erwachsenen Person ausserhalb der Kernfamilie
- Kontakte zu prosozialen Kindern, Jugendlichen oder Gruppen
- Anerkennung durch Gleichaltrige
- Hohe Verbundenheit mit der Schule
- Qualitativ hochwertiger Unterricht
4.3. Risikofaktoren
RICKING & HAGEN (2016) definieren Risikofaktoren für den schulischen Dropout. Diese lassen sich in drei Kategorien einteilen. Es ist jedoch zu beachten, dass Risikofaktoren nicht automatisch zu Absentismus oder Dropout führen. Sind Risikofaktoren vorhanden, ist allerdings eine erhöhte Sensibilität gegenüber der Schülerin oder dem Schüler und ihrer/seiner Situation geboten.
Persönliche Risikofaktoren
- Lernbehinderung oder Beeinträchtigung im emotionalen Verhalten
- Risikobehaftetes Sozialverhalten
- Starke soziale Aktivitäten ausserhalb der Schule
- Schlechte Schulleistungen
- Häufige Klassenwiederholungen
- Hohe Fehlzeiten
- Geringe Bildungserwartung
- Mangel an Anstrengungsbereitschaft
- Geringe Bindung an die Schule
- Keine Partizipation in ausserunterrichtlichen Aktivitäten
- Disziplinprobleme
- Aggressive/oppositionelle Verhaltensweisen
- Delinquenz
Familiäre Risikofaktoren
- Geringer sozioökonomischer Status
- Hohe Mobilität der Familie
- Geringes Bildungsniveau der Erziehungsberechtigten
- Hohe Geschwisteranzahl
- Nicht beide leiblichen Elternteile leben in der Familie
- Zerrüttete Familienverhältnisse
- Geringe Erwartungen in Bezug auf Schulbildung des Kindes
- Geschwister sind Dropouts
- Wenig Kontakt zur Schule
- Mangel an Gesprächen über die Schule bzw. Schulbildung
- Wenig Aufsicht durch Erziehungsberechtigte
Schulische Risikofaktoren
- Negative gefärbte oder schlechte Beziehung zur Lehrperson
- Geringes Leistungsniveau der Schülerinnen und Schüler
- Geringer Personalschlüssel (Schüler/innen-Lehrpersonen Verhältnis)
- Wenig Unterstützung durch Lehrkräfte
- Inadäquate Lehr- / Lernmethoden
- Disziplin- und Gewaltprobleme
- Häufige Suspendierungen und Schulverweise
- Negatives Schulklima
4.4. Präventionsmassnahmen
RICKING & ALBERS (2019, S. 39ff) listen eine grosse Zahl von Präventionsmassnahmen auf, die im Folgenden näher erläutert werden. Dabei ist zu beachten, dass Präventionsmassnahmen in jedem Fall einer Intervention vorzuziehen sind. Schulabsentismus lässt sich präventiv leichter angehen, als er sich «behandeln» lässt, wenn er auftritt.
Partizipation: Bei allen Massnahmen geht es nicht allein um die physische Anwesenheit der Kinder. Wichtigstes Ziel muss sein, Kindern und Jugendlichen in der Schule Lern- und Entwicklungsprozesse zu ermöglichen. Im Besonderen ist die Partizipation von jenen Kindern und Jugendlichen mit Leistungsproblemen oder niedrigem Sozialstatus anzustreben, weil dies zwei der häufigsten Gründe für Absentismus sind.
Haltung und Gegenstandsverständnis: Die Haltungen der Schulleitungen sowie der Klassen- und Fachpersonen hinsichtlich Absentismus sind von entscheidender Bedeutung. Mit einem gemeinsamen und fachlich korrekten Verständnis der Zusammenhänge können viele Fälle von Schulabsentismus bereits in der Anfangsphase abgewendet werden. Auch das Auftreten gegenüber den Erziehungsberechtigten und die Einforderung lückenlos entschuldigter Absenzen gestaltet sich einfacher, wenn ein gemeinsames und abgestimmtes Verständnis davon besteht, was Absentismus ist und wie dagegen vorgegangen wird.
Lehrpersonen-Schüler-Beziehung: Eine vertrauensvolle Beziehung zwischen Lehrperson und Kind stellt eine der kraftvollsten Präventionsfaktoren dar. Nicht zuletzt bei Kindern oder Jugendlichen mit schulischem Desinteresse kann die positive Beziehung zur Lehrperson ein wesentlicher Faktor sein, weshalb sie trotzdem in die Schule gehen. Die gut reflektierte Rolle als Lehrperson stellt dabei eine wichtige Grundlage dar. Das Klassenlehrpersonenprinzip hat diesbezüglich gegenüber dem Fachlehrpersonenprinzip klare Vorteile. Im Umkehrschluss sollte der Beziehungsgestaltung im Fachlehrpersonenprinzip umso mehr Aufmerksamkeit beigemessen werden.
Fehlzeiten wahrnehmen und registrieren: Auch das frühzeitige Ansprechen bereits weniger Absenzen bildet eine wichtige Voraussetzung in der Verhinderung von Absentismus. Einerseits wird dem Kind so klar gemacht, dass Absenzen ohne Begründung nicht akzeptiert werden. Andererseits, wird damit bereits zeitnah ein Gespräch mit den Erziehungsberechtigten möglich. Unentschuldigte Fehlzeiten sollten daher innert kürzester Zeit in einem persönlichen Gespräch mit den Erziehungsberechtigten lösungsorientiert thematisiert werden. Häufige entschuldigte Absenzen sind daher in gewissen Fällen ebenso kritisch zu hinterfragen und zu ergründen.
Fallklärung: Gerade weil Schulabsentismus vielfältige Ursachen haben kann, ist eine frühe Klärung der Gründe nötig. Dies geschieht am besten unter Zuhilfenahme von spezialisierten Stellen wie dem Schulpsychologischen Dienst oder der Schulsozialarbeit. Regelmässig stattfindende interdisziplinäre Gefässe in den Gemeinden können dazu eine wichtige Grundlage bilden. Die fachliche Einordnung der auftretenden Phänomene ist mit einer vernetzten Sichtweise der beteiligten Personen weitaus umfassender leistbar.
Warnsignale beachten: Dem Absentismus geht gerade beim «Schwänzen» meistens eine Art innere Abkehr von der Schule voraus. Diese ist jedoch nicht so einfach festzustellen und wird oft fehlinterpretiert oder verkannt. Auch diffuse körperliche Symptome wie Kopf- und Bauchschmerzen und Schlafprobleme sollten mit den Erziehungsberechtigten, dem Kind und allfälligen Fachpersonen genauer geklärt werden. In der Diagnostik haben sich der SELLMO (Skalen zur Erfassung der Lern- und Leistungsmotivation) in Kombination mit dem SESSKO (Skalen zur Erfassung des schulischen Selbstkonzepts) bewährt. Zur Erfassung der sozialen Integration in der Klasse existieren soziometrische Verfahren wie der SORAT-M (Soziometrische Ratingmethode für die Diagnostik und Planung von Interventionsstrategien) oder der KK-1 (Klassen-Kompass).
Hochwertiger Unterricht und kompetente Klassenführung: Unterricht, in dem Erfolgserlebnisse erlebt und eigene Ideen zur Gestaltung eingebracht werden können, verringert die Distanz zur Schule und beugt so Absentismus vor. Classroom Management unterstützt dabei die Möglichkeit, eine Umgebung für Kinder und Jugendliche zu gestalten in der sie sich wohlfühlen und dient gleichzeitig auch der Vorbeugung ungünstiger sozialer Phänomene wie Mobbing und Bullying.
Intensive Elternkooperation: Wie in der Krisenkommunikation gilt auch bei Schulabsentismus, dass Beziehungen und Arbeitsbündnisse bereits vor dem Auftreten von Absentismus geschlossen werden müssen. Eine enge Zusammenarbeit zwischen Schule und Erziehungsberechtigten, OMER & HALLER (2019) sprechen in diesem Zusammenhang vom «Schulterschluss» zwischen Schule und Erziehungsberechtigten, bildet dabei die Basis jeglicher Präventionsarbeit in der Schule. Dazu gehören die Bildung von gegenseitigem Vertrauen, der Aufbau von Strukturen, die in schwierigen Situationen aktiviert werden können, sowie die Bildung eines gemeinsamen Verständnisses hinsichtlich Themen wie Mobbing oder Schulabsentismus.
Sicherheit und soziale Einbindung: Sicherheit ist ein Grundbedürfnis des Menschen. Fühlt sich ein Kind in der Schule nicht sicher, sei es wegen Mobbing oder einer nicht tragfähigen Beziehung zur Lehrperson, begünstigt dies Absentismus. Ausschlusserfahrungen werden laut RICKING & ALBERS (2019, S. 44) «von Menschen stark negativ wahrgenommen, wecken viele bedrückende Gefühle, lassen das Selbstwertgefühl schwinden und begünstigen antisoziales Verhalten wie auch Depressionen.»
Sozialkompetenz fördern: Gemeinschaftsfördernde Tätigkeiten wie das Führen eines Klassenrats oder gemeinsame Ausflüge bilden einen wichtigen Teil des sozialen Lernens. Sich als Teil einer Gemeinschaft zu begreifen, zu erfahren, wie man miteinander umgeht, spricht und aufeinander achtgibt, schafft eine Atmosphäre in der Klasse, in der sich die Kinder wohl und aufgehoben fühlen. Davon ausgehend haben soziale Aktivitäten in der Schule langfristig gesehen eine mindestens ebenso hohe Legitimation wie das Lernen von Lesen, Schreiben und Rechnen.
Lernerfolge: Gerade weil schulische Über- oder Unterforderung oft mit Absentismus verknüpft ist, ist ein realistischer Blick auf die Lernvoraussetzungen des Kindes von grosser Wichtigkeit. Fehlender schulischer Erfolg begünstigt Ängste vor weiterem Misserfolg und kann eine Distanzierung von der Schule zur Folge haben. Bleibt der Lernerfolg bei einem Kind über längere Zeit aus, sind Gespräche mit den Erziehungsberechtigten und dem Kind wichtig, um möglichen Absentismus zu verhindern.
Schülerinnen/Schüler und Erziehungsberechtigte beraten: Im Falle von sich anbahnendem oder bereits existierendem Absentismus ist bei Erziehungsberechtigten und Kindern oft eine gewisse Ohnmacht und Ratlosigkeit vorhanden. Wird diese nicht adressiert, begünstigt dies weitere Absenzen. Es braucht in solchen Situationen Aufklärung darüber, dass vorschnell entschuldigte Absenzen das Problem verschärfen und, dass sich der ausbleibende Schulbesuch meist negativ auf den weiteren Schulbesuch auswirkt. Das Vorgehen gemeinsam mit Fachpersonen abzusprechen und die Erziehungsberechtigten wie auch die Kinder in dieser Situation zu begleiten und zu coachen, hat sich in der Vergangenheit meist als zielführend erwiesen.
Rückkehrgestaltung: Die bewusste Gestaltung der Rückkehr in den Unterricht ist nach längerer Abwesenheit Pflicht und stellt eine Form von tertiärer Prävention (Rückfallprophylaxe) dar. Der Glaube, dass der Schulbesuch schlagartig und ohne begleitende Massnahmen wieder gelingt, entpuppt sich in den meisten Fällen als Illusion. Alle Beteiligten sollten sich intensiv Gedanken darüber machen, wie man Pull- und Push-Faktoren (siehe Abb. 1, S. 8) ausschalten kann. Dazu gehören die Information und die Vorbereitung der Klasse sowie der Lehrpersonen. Mit dem Kind und den Erziehungsberechtigten werden Verhaltensweisen und darauf anzuwendende Interventionen abgesprochen.
5. Massnahmen im Fall von Schulabsentismus
RICKING & ALBERS (2019) schlagen bei absentem Verhalten eine Kaskade an Massnahmen vor. Im kantonalen Ablaufschema (siehe Beilage Ablaufschema Schulabsentismus) sind diese Schritte implizit enthalten. Zum besseren Verständnis der grundsätzlichen Überlegungen werden die Schritte hier genauer erläutert.
5.1. Aufmerksamkeit für Anwesenheit und Anwesenheitskontrolle
Ziel: Sensibilisierung und Aufmerksamkeit für das Schulbesuchsverhalten der Schülerinnen und Schüler.
Absentismus beginnt oft schleichend und wird dadurch begünstigt, dass bei Absenzen nicht sofort nachgefragt wird. Schülerinnen und Schüler wissen damit relativ schnell, bei wem das Fernbleiben keine grossen Konsequenzen hat. Den Kindern und Jugendlichen wie auch den Erziehungsberechtigten ist eine Haltung zu präsentieren, die wenig Spielraum für Absentismus offenlässt. Das bedeutet, dass die Schule auf die Schulpflicht aufmerksam macht und diese einfordert. Sie vermittelt ausserdem den Spielraum für entschuldigte Absenzen und weist konsequent darauf hin, dass bei ungewöhnlich häufigen Absenzen weitere Abklärungen und Gespräche folgen.
5.2. Dokumentation von Fehlzeiten
Ziel: Verstehens- und Handlungsräume schaffen durch Verknüpfung statistischer Informationen mit pädagogischen Fragestellungen.
Schulabsentismus wird durch die Dokumentation sowie die Kommunikation der Fehlzeiten klar reduziert. Die Hürde, dem Unterricht fernzubleiben wird damit erhöht. Gleichzeitig dient die Dokumentation als Gesprächsgrundlage für die Kommunikation mit den Erziehungsberechtigten. Dabei ist die Dokumentation möglichst stundengenau zu führen und nicht, wie das häufig gemacht wird, halb- oder tageweise. Es hat sich ausserdem bewährt, die Zeiten zu dokumentieren, in denen ein Kind fehlt. Je nach Tageszeit können andere Gründe für das Fehlen ausschlaggebend sein. Eine genaue Dokumentation hilft dabei, Muster im absenten Verhalten zu erkennen und zielgerichtete Interventionen zu ermöglichen. RICKING & HAGEN (2016) schlagen eine stundenweise Erfassung mit fünf verschiedenen, auf RICKING (2014) zurückgehende Indikatoren vor:
V: Verspätetes Erscheinen zum Unterricht
U: Unentschuldigtes Nichterscheinen zum Unterricht
E: Entschuldigtes Nichterscheinen zum Unterricht
P: Passive Lernverweigerung, Passivität, Rückzug, Resignation,
Kommunikationsverweigerung, Gleichgültigkeit
A: Aktive Lernverweigerung, Ersatzhandlungen, Verzögerungstaktiken, manifeste
Unterrichtsstörungen

5.3. Unterrichtsversäumnissen unverzüglich nachgehen
Ziel: Signal an Schülerin/Schüler senden («Deine Anwesenheit zählt»), Voraussetzungen für ein gutes Management von Schulabsentismus schaffen.
In der Praxis wird viel zu lange gewartet, bis den Gründen für Fehlzeiten nachgegangen wird. Es empfiehlt sich, bei unentschuldigten Absenzen am gleichen Tag bei den Erziehungsberechtigten nachzufragen und eine Stellungnahme einzufordern. Falls die Erziehungsberechtigten nicht erreichbar sind, erfolgt eine schriftliche Benachrichtigung. Sollten sich entschuldigte Absenzen häufen, ist eine Klärung der Situation genauso nötig. Dabei ist die Plausibilität der Gründe zu prüfen. Auch längere Dispensationen von Ärztinnen und Ärzten sind kritisch zu ergründen, weil das Wissen bezüglich Schulabsentismus auch bei ihnen nicht immer ausreichend vorhanden ist. Eine längere Krankschreibung begünstigt insbesondere im Fall von fehlender körperlicher Ursache absentes Verhalten. Bei diffusen psychosomatischen Symptomen ist eine Krankschreibung meist nicht hilfreich, weil sie die Situation weiter verschlimmert.
5.4. Gespräche mit der Schülerin/dem Schüler und den Erziehungsberechtigten führen
Ziel: Interesse zeigen an der Schülerin, resp. dem Schüler und deren Lebens- und Lernsituationen, Klärung der Ursachen und Risiken für Schulversäumnisse.
Gute Beziehungen lassen sich nicht in der Krise etablieren. Diese müssen zu diesem Zeitpunkt schon bestehen. Im Sinne der Prävention ist es demzufolge wichtig, sowohl gute Beziehungen zu den Schülerinnen und Schüler, wie auch zu den Erziehungsberechtigten zu pflegen. Gute Kommunikation bildet die Grundlage für Kooperation. Diese ist bei Schulabsentismus unabdingbar. Deshalb sind bereits früh im Prozess erste Gespräche zu planen. Dabei gilt es Rollen zu klären, Verbindlichkeiten festzulegen und ein Monitoring zu installieren. Informationen aus dem sozialen Nahumfeld der Schülerin oder des Schülers und der Erziehungsberechtigten helfen, die aktuelle Situation einzuordnen und zu klären. Während in solchen Gesprächen die Aufarbeitung der Fehlzeiten stattfindet, kann gleichzeitig die Haltung der Schule vermittelt werden. Die Beziehung ist derart zu gestalten, dass auf übermässig negative Rückmeldungen verzichtet wird. Die Kooperation ist abhängig davon, wie wohlwollend einander gegenübergetreten wird. Die Haltung der Schule sollte klar und bestimmt und mit Empathie vermittelt werden. Dies bedeutet, dass bereits erfolgte Bemühungen gewürdigt und die Sorgen der Erziehungsberechtigten fragend und lösungsorientiert ergründet werden. Gleichzeitig wird das weitere Vorgehen gemäss Ablaufschema erklärt. RICKING (2014) schlägt dazu folgende Fragen vor:
- Wie fühlt sich die Schülerin, der Schüler in der Klasse/Schule und bei den Lehrpersonen, den Mitschülerinnen und Mitschülern?
- Äussert die Schülerin, der Schüler Angst im Schulzusammenhang? Wenn ja, wovor hat er/sie Angst – z.B. Schule allgemein, (bedrohliche) Lehrperson, Leistungssituationen (Lernkontrollen), Mitschüler/in (Bedrohung, Erpressung, Mobbing), …?
- Welchen Zweck verfolgt die Schülerin, der Schüler mit dem Verhalten? Welches Motiv liegt vor – z.B. Unterricht, Mitschülerin, Mitschüler oder Lehrperson meiden, mit anderen Schulschwänzenden den Vormittag verbringen, den freien Tag geniessen, ausschlafen können, …?
- Wo hält sich die Schülerin, der Schüler während der Versäumnisse auf – z.B. zu Hause, Dorf, Schulgelände, …?
- Mit wem verbringt die Schülerin, der Schüler den Tag – z.B. allein, mit Erziehungsberechtigten, Mitschülerinnen oder Mitschülern, …?
- Hat die Schülerin, der Schüler gesundheitliche Probleme? Sind sie häufig krank? Fehlen sie bei Krankheit aussergewöhnlich lange?
- Äussert die Schülerin, der Schüler deutliche Schulunlust? Wenn ja, auf welche Weise – z.B. Störverhalten, Lernverweigerung, …?
- Zeigt die Schülerin, der Schüler abweichende Verhaltensformen, die Schulversäumnisse begünstigen – z.B. Delinquenz, Drogenkonsum, Aggressivität, …?
- Gibt es Anzeichen von Über- oder Unterforderung – z.B. hinsichtlich des Lernniveaus, der Lernkompetenzen, sozialer Fähigkeiten?
- Was würde die Schülerin, der Schüler in der Schule, in der Klasse, im Unterricht ändern wollen?
- Was macht die Schülerin, der Schüler besonders gern, was mag er/sie gar nicht?
5.5. Schulische Massnahmen planen und umsetzen
Ziel: Interdisziplinäre Betrachtung der jeweiligen Schülerin, des jeweiligen Schülers, deren Problemlagen sowie gemeinsames fallorientiertes und individuelles Entwickeln der besten Lösungswege.
Laut RICKING & ALBERS (2019) werden in einem gemeinsamen Gespräch «Risikofaktoren, Ressourcen und Verhaltensmotive analysiert und in Beziehung zu Ansatzpunkten und zielführenden Methoden der Intervention» (ebd., S. 69) gesetzt. Das bedeutet, die Schule wird unter Zuhilfenahme verschiedener Ebenen (Schulpsychologischer Dienst, Schulsozialarbeit, Therapeutinnen/Therapeuten) ein Vorgehen festlegen, das die Gründe für den Absentismus berücksichtigt und diese in geeigneter Form anspricht. Als oberstes Ziel gilt es, den Aufenthalt zu Hause so unangenehm wie möglich zu machen. Das bedeutet konkret, dass während der Schulzeit zu Hause kein Alternativprogramm stattfinden darf. Das Kind kann sich einzig mit Schulstoff beschäftigen. Der Zugang zu Spielzeug oder Medien sollte während dieser Zeit nicht möglich sein. Ganz wichtig sind dafür eine lückenlose zeitliche Planung sowie die Verteilung und die Definition der Rollen. Damit keine Unsicherheiten entstehen, ist das Vorgehen schriftlich festzuhalten und allen Beteiligten abzugeben. Regelmässige Gespräche zur Überprüfung der Massnahmen werden von Beginn weg eingeplant. Diese sollten in einem ersten Schritt mindestens wöchentlich stattfinden. Notfallszenarien und Ansprechpersonen werden für die gesamte Unterrichtszeit definiert. Unter Umständen werden bereits durch eine kleine Lücke in der Betreuung oder der Zuständigkeit die erlangten Fortschritte riskiert. Eine nicht abschliessende Liste an möglichen Interventionen zeigt Tabelle 2.

5.6. Gestaltung der Rückkehr
Ziel: Reintegration in die Schule, Rückkehr zu regelmässigen Schulbesuchsgewohnheiten
Je länger die Abwesenheit gedauert hat, umso schwieriger ist mitunter eine Rückkehr in die Schule. Dabei braucht es viel pädagogisches Fingerspitzengefühl. Andere Kinder oder Lehr- und Fachpersonen können als Helfende fungieren und damit die Schwelle für den Schulbesuch senken. Die Klasse sollte so vorbereitet sein, dass die Schülerin oder der Schüler mit Wohlwollen willkommen geheissen und sofort wieder in Aktivitäten eingebunden wird, wenn er oder sie dies wünscht. Gemeinsame Gespräche mit den Erziehungsberechtigten und der Schülerin oder dem Schüler helfen, Möglichkeiten der Unterstützung festzulegen. Verunsicherung und Ängste treten trotz guter Vorbereitung häufig auf. Es lohnt sich, bereits im Vorfeld gemeinsam zu überlegen, wie man potentiell auftretende Ängste angehen will. Während der gesamten Zeitspanne der Rückkehr ist ein enger Austausch zwischen Schule und Familie von grosser Wichtigkeit.
5.7. Rechtliche Strafbestimmungen
Ziel: Durchsetzung der Schulpflicht.
Im Falle von Fernhalten der Schülerin oder des Schülers durch die Erziehungsberechtigten oder bei fehlender Kooperation ist zu prüfen, ob rechtliche Schritte eingeleitet werden müssen. Deshalb ist im Ablaufschema an dieser Stelle nicht mehr die Schulleitung, sondern die Rektorin oder der Rektor oder die Präsidentin, resp. der Präsident der Schulkommission zuständig.
6. Aufgaben und Rollen
Nicht jede am Prozess beteiligte Person hat gleich viel Wissen bezüglich Schulabsentismus. Deshalb sind die folgenden Rollendefinitionen im Einzelfall anzupassen. Gleichwohl ist die Gefahr der Verantwortungsdiffusion (je mehr Personen beteiligt sind, desto grösser ist die Wahrscheinlichkeit, dass sich die einzelne Person nicht zuständig fühlt) beim Absentismus gross und hat gleichzeitig gravierende Auswirkungen. Die nachfolgenden Definitionen sollten deshalb nach Möglichkeit eingehalten oder zumindest klar an eine andere Person delegiert werden. Nicht jede Gemeinde hat die gleichen Strukturen und Verantwortlichkeiten. Deshalb sind die Rollendefinitionen und die Zuständigkeiten in den Schulen zu klären. Jeder Aufgabenbereich sollte jedoch vorhanden sein und für verantwortlich bestimmten Personen resp. Personengruppen (z.B. Klassenlehrpersonen) zugewiesen sein.
6.1. Rektorin / Rektor oder Schulpräsidium
- Gefährdungsmeldung an die KESB bei fehlender Kooperation der Erziehungsberechtigten oder anhaltenden, sozial bedingten Schwierigkeiten
- Rechtliche Massnahmen bei fehlender Kooperation oder Fernhalten
6.2. Schulleiterin oder Schulleiter
- Sollten so früh wie möglich über gehäufte Absenzen und drohenden Absentismus informiert werden
- Fallführung (insbesondere Koordination und Vernetzung)
- Haltung der Schule bezüglich Absentismus gegenüber den Lehrpersonen darlegen
- Kooperation zwischen Schule und Erziehungsberechtigten fördern
- Gegenüber den Erziehungsberechtigten die Haltung der Schule darlegen
- Auf Schulpflicht hinweisen
- Konsequenzen (Disziplinarverfahren) aufzeigen
- Information auf der Schulleitungsebene sicherstellen
- Planung und Leitung der interdisziplinären Fachrunde
6.3. Lehrperson und schulische Heilpädagogik
- Zeitnahe Information über Absenzen an Schulleitung
- Gespräch mit Erziehungsberechtigten und Schülerin/Schüler
- Konsequente und wohlwollende Haltung
- Gespräch mit Erziehungsberechtigten einfordern
- Klärung der Plausibilität bei zahlreichen Absenzen, Arztzeugnisse einfordern
- Teilnahme an der interdisziplinären Fachrunde
6.4. Schulsozialarbeit
- Unterstützung in psychosozialen Fragestellungen
- Zusammenarbeit mit Erziehungsberechtigten und den schulischen Fachpersonen
- Beratung für Erziehungsberechtigte und das Kind
- Vermittelnde Rolle zwischen Erziehungsberechtigten und Schule
- Teilnahme an Gesprächen mit den Erziehungsberechtigten
- Motivationsarbeit mit der Schülerin oder dem Schüler
- Themenspezifische Klassen- und Gruppeninterventionen
- Triage an familienorientierte Fachstellen
- Präventionsarbeit
- Psychoedukation der Erziehungsberechtigten und der Fachpersonen
- Teilnahme an der interdisziplinären Fachrunde
6.5. Schulpsychologischer Dienst
- Psychoedukation der Erziehungsberechtigten und der Fachpersonen
- Einbringen von Fachwissen bezüglich der Prozessgestaltung
- Triage bei anhaltendem Absentismus
- Teilnahme an der interdisziplinären Fachrunde
- Allenfalls Abklärung bei vermuteter Über- oder Unterforderung
- Beratung der Beteiligten
6.6. Kinder- und Jugendpsychiatrie
- Kinder- und jugendpsychiatrische Abklärungen
- Psychotherapie
- Behandlungsstrategien unter der Berücksichtigung der Gesamtsituation
- Beratung für Erziehungsberechtigte und das Kind
- Wenn bereits involviert, allenfalls Teilnahme an interdisziplinärer Fachrunde
6.7. Sozialdienst
- Klärung der Lebensumstände des Kindes und seiner Familie
- Unterstützung in familiären Angelegenheiten
- Wirtschaftliche Sozialhilfe
- Vernetzung mit Fachstellen für Familienarbeit
- Sozialpädagogische Familienbegleitung
- Sozial indizierte Platzierungen in einer Sonderschule
- Abklärung über mögliche Finanzierung von Unterstützungsangeboten
6.8. Kinder- und Erwachsenenschutzbehörde (KESB)
- Abklärung und Beurteilung der Kindswohlgefährdung
- Massnahmen gegen Kindswohlgefährdung
6.9. Personen aus dem Freizeitbereich
- Vernetzung mit z.B. Jugendarbeit oder Sportverein
- Können gerade bei absichtlichem Fernbleiben die Präsenz auch ausserhalb der Schule aufrechterhalten
- Können allenfalls weitere Informationen zu den Gründen des Absentismus beitragen
7. Erläuterungen zum Ablaufschema
Das Ablaufschema Schulabsentismus (Beilage) gliedert sich in verschiedene Etappen. Dabei kommen den unterschiedlichen Akteurinnen und Akteuren je nach zeitlichem Verlauf unterschiedliche Verantwortlichkeiten zu. Der zeitliche Rahmen sollte bestmöglich eingehalten oder aber nur unter Beizug von spezialisierten Fachpersonen ausgedehnt werden. Absentismus chronifiziert relativ schnell. Deshalb ist rasches und zielgerichtetes Handeln ein Schlüsselfaktor in der Behandlung von Absentismus. Das vorliegende Ablaufschema ist als Vorschlag zu verstehen und kann sowohl an gemeindliche Strukturen als auch an die gemeindliche Terminologie angepasst werden.
Phase 1: In der ersten Phase ist primär die Klassenlehrperson für das Thema Schulabsentismus zuständig. Dies beinhaltet vor allem ein enges Monitoring der Absenzen. Häufen sich, gemäss Definition, zu viele Absenzen, meldet die Lehrperson dies der Schulleitung. Gleichzeitig ist es möglich, sich mit der schulischen Sozialarbeit oder dem Schulpsychologischen Dienst auszutauschen und das weitere Vorgehen abzusprechen. Die Lehrperson klärt, innert Wochenfrist, mit den Erziehungsberechtigten die Gründe für die Fehlzeiten sowie deren Plausibilität. Im Falle von entschuldigten Absenzen kann dies telefonisch geschehen. Sollten unentschuldigte Absenzen vorliegen, ist es sinnvoll, die Erziehungsberechtigten mit dem Kind zu einem Gespräch in die Schule einzuladen.
Die Plausibilität der Gründe sollte immer kritisch überprüft werden. Zu oft werden Kinder, auch von Ärztinnen und Ärzten, zu leichtfertig und zu schnell dispensiert, was Absentismus nicht nur begünstigt, sondern sogar fördert.
Können die Erziehungsberechtigten keine plausible Erklärung für die Absenzen angeben, ist zu prüfen, ob ein Fall von Fernhalten vorliegt, die Erziehungsberechtigten das Kind also bewusst zu Hause behalten. In diesem Fall erfolgt unmittelbar eine Meldung an die Schulbehörde. Liegt kein Fall von Fernhalten vor, folgt als nächster Schritt die Fachrunde in Phase 2.
Scheinen die Gründe plausibel, muss man dennoch in einem ersten Schritt eine Über- oder Unterforderung ausschliessen. Sie sind sehr häufige Gründe für Schulabsentismus. Wenn dies nicht ausgeschlossen werden kann, ist der SPD beizuziehen. Nach der Klärung einer allfälligen Unter- oder Überforderung wird entweder auf Empfehlung des SPD vorgegangen oder das Verfahren an diesem Punkt wieder aufgenommen.
Als Nächstes ist zu prüfen, ob psychische oder psychosomatische Beschwerden (z. B. Kopf-/Bauchschmerzen, Schlafstörungen, Verdauungsstörungen, Appetitlosigkeit) vorliegen. Sollten keine Beschwerden vorliegen, ist davon auszugehen, dass es sich um einen normalen Verlauf handelt, der nicht in Schulabsentismus mündet. Bestehen hingegen Beschwerden, ist zu prüfen, ob es eine ärztlich ausgewiesene körperliche Ursache für die Beschwerden gibt. Ist dies der Fall und handelt es sich um körperliche Beschwerden, die auch als solche erklärbar sind, liegt die Verantwortung für die Weiterbehandlung beim Arzt. Ist keine körperliche Ursache feststellbar, folgt zwingend die Fachrunde.
Phase 2: Die Hauptelemente der zweiten Phase sind eine Fachrunde und ein Rundtischgespräch. Ist eine Fachrunde nötig, treffen sich möglichst viele der beteiligten Fachpersonen zu einer Sitzung. Diese wird durch die Schulleitung geleitet, die ab diesem Zeitpunkt die Prozessführung und Koordination übernimmt. In der Fachrunde werden die Gründe erläutert und das weitere Vorgehen geplant und koordiniert. Es werden eine schulische Über- oder Unterforderung diskutiert, das Monitoring der Fehlzeiten analysiert und erste Lösungsansätze skizziert.
Im Anschluss daran wird mit den Erziehungsberechtigten ein Gespräch geführt. Die Fachpersonen planen gemeinsam mit den Erziehungsberechtigten die Interventionen, die ausgeführt werden sollen. Für die Interventionen ist es unerlässlich, dass diese schriftlich festgehalten werden. Dabei ist es von grosser Wichtigkeit, dass allen Beteiligten klar ist, welche Rolle ihnen zufällt und wann sie diese auszuüben haben. Interventionen sind wirkungslos, wenn sie nicht konsequent und ohne Ausnahme ausgeführt werden.
An diesem Gespräch ist auch Platz für Psychoedukation und die Planung des Beizugs externer Stellen. Sowohl SSA als auch der SPD können weiteres Fachwissen einbringen. Die zweite Phase sollte so kurz wie möglich gehalten werden, damit einer allfälligen Chronifizierung des Absentismus vorgebeugt werden kann. Gleichzeitig können je nach Thema Parallelprozesse initiiert werden. Im Falle einer potenziellen Kindswohlgefährdung oder fehlender Kooperation der Eltern oder des Kindes ist der Beizug der KESB zu prüfen. Im Falle von Ängsten oder sonstigen psychischen Themen ist meist eine begleitende Psychotherapie indiziert. Sollten familiäre Belastungen oder erzieherische Probleme vorliegen, ist ein Beizug der sozialen Dienste zu prüfen.
Phase 3: Während der nächsten drei bis vier Wochen finden die Interventionen statt. Diese sollten in kurzen Abständen (zu Beginn mindestens wöchentlich) evaluiert und angepasst werden. In dieser Phase zeigt sich relativ schnell, ob die getroffenen Massnahmen greifen. Wenn der Absentismus abnimmt, fährt man so weiter, bis das Kind die Schule wieder lückenlos besucht. Wenn absehbar ist, dass die Massnahmen greifen, aber noch etwas länger Zeit brauchen, kann diese Phase in Absprache mit Fachpersonen ausgeweitet werden.
Phase 4: Hält der Absentismus an und wird deutlich, dass mit den niederschwelligen Massnahmen der Schule keine signifikante Veränderung der Situation herbeigeführt werden kann, erfolgt eine Triage durch die Beteiligten. Das kann entweder zu einer erneuten Fachrunde und einer Anpassung des Settings oder aber zur Empfehlung hochschwelliger Massnahmen führen. Zu diesem Zeitpunkt ist der Absentismus meist schon derart chronifiziert, dass sehr hochschwellige Massnahmen wie z. B. Klinikaufenthalte nötig sein können. Das Ziel jeglicher Intervention ist deshalb, dass diese Phase gar nicht erst eintritt.
8. Literatur
Bengel, J., Meinders-Ludwig, F. & Rottmann, N. (2009). Schutzfaktoren bei Kindern und Jugendlichen – Stand der Forschung zu psychosozialen Schutzfaktoren für Gesundheit. Forschung und Praxis der Gesundheitsförderung 35. Bundeszentrale für gesundheitliche Aufklärung.
Echsel, S., Karrer, A., Hauri, A. & Weber, K.-H. (2019). Schulabsentismus – Handlungsprozess für die Volksschule. Kanton Glarus. https://www.gl.ch/public/upload/assets/19384/Handlungsprozess%20f%C3%BCr%20die%20Volksschule%20-%20Schulabsentismus.pdf
Fischer, A-C., Dunkake, I. & Ricking, H. (2022). Ergebnisse einer quantitativen Untersuchung an Schulen zu Risikofaktoren bei Schulangst. Kinder- und Jugendpsychiatrie und Psychotherapie (50)6, 447-456.
Heinrichs, N., & Krämer, M. (2021). Schulverweigerung und Schulabbruch: Prävention und Intervention aus Sicht der Kinder- und Jugendlichenpsychotherapie. Kindheit und Entwicklung, 30(2), 67-77.
Hillenbrand, C. & Ricking, H. (2011). Schulabbruch: Ursachen – Entwicklung – Prävention. Ergebnisse US-amerikanischer und deutscher Forschungen. Zeitschrift für Pädagogik 57(2), 153-157.
Kipp, H. (Hrsg.). (2017). Schulabsentismus. Eine Steuerungsaufgabe für Schulleitungen. Carl Link.
Knollmann, M. & Reissner, V. (2022). Schulvermeidung: Eine gesamtgesellschaftliche Herausforderung wartet auf Antworten. Zeitschrift für Kinder- und Jugendpsychiatrie und Psychotherapie, 50(6), 429-435.
Omer, H. & Haller, R. (2019). Raus aus der Ohnmacht. Das Konzept Neue Autorität für die schulische Praxis. Vandenhoeck & Ruprecht.
Ricking, H. & Neukäter, H. (1997). Schulabsentismus als Forschungsgegenstand. Heilpädagogische Forschung, 23(2), 50-70.
Ricking, H. (2006). Wenn Schüler dem Unterricht fernbleiben. Schulabsentismus als pädagogische Aufgabe. Klinikhardt.
Ricking, H. (2014). Schulabsentismus. Cornelsen.
Ricking, H. & Albers, V. (2019). Schulabsentismus. Intervention und Prävention. Carl-Auer Verlag.
Ricking, H. & Hagen, T. (2016). Schulabsentismus und Schulabbruch: Grundlagen – Diagnostik – Prävention. Kohlhammer.
Ricking, H. & Speck, K. (Hrsg.). (2018). Schulabsentismus und Eltern. Springer.
Sälzer, C. (2009). Schulabsentismus und die Bedeutung von Schule und Familie. Schweizerische Zeitschrift für Bildungswissenschaften, 31(3), 625-640.
Seliger, S. (2016). Schulabsentismus und Schuldropout. Fallanalysen zur Erfassung eines Phänomens. Springer.
Inter-institutionelle Arbeitsgruppe Schulabsentismus des Kantons St. Gallen (2022). Schulabsentismus – Eine Handreichung für Schulleitung und Schulsozialarbeit im Kanton St. Gallen. Kanton St. Gallen. https://www.schulpsychologie-sg.ch/pic-pdf-publik/Flyer%20SL%20und%20SSA%20pdf%20fuer%20homepage.pdf
Steins, G., Weber, P.A., Welling, V. (2014). Von der Psychiatrie zurück in die Schule: Reintegration bei Schulabsentismus. Konzepte – Begründungen – Materialien. Springer.
Stamm, M., Ruckdäschel, C., Templer, F. & Niederhauser, M. (2009). Schulabsentismus. Ein Phänomen, seine Bedingungen und Folgen. Springer.
Templer, F., Ruckdäschel, C., Schmid, K. & Depauly, M. (2016). «sicher!gsund!” Schulabsentismus. Kein Bock auf Schule. Kanton St. Gallen. https://www.yumpu.com/de/document/fullscreen/55717850/sichergsund-schulabsentismus
01.12.2024 – Dieses Werk ist lizenziert unter einer Creative Commons

Namensnennung – Nicht-kommerziell – Keine Bearbeitung
CC BY-NC-ND
